Zestaw kursów online, szablonów i wsparcia trenera, który pomoże Ci zostać Analitykiem Biznesowym IT w krótkim czasie.




Po tym czasie ceny wrócą do regularnych i przepadną bonusy webinarowe.
Przez 3 dni od webinaru możesz skorzystać z promocyjnych cen
2497 zł zamiast 4497 zł za pakiet PRO (45% taniej)
1997 zł zamiast 2997 zł za pakiet PLUS (33% taniej)
1297 zł zamiast 1997 zł za pakiet LITE (35% taniej)
W dniu webinaru otrzymasz dodatkowe 3 bonusy
dodatkowe 3 miesiące konsultacji z trenerem (razem 6 miesięcy)
kurs online: "Software Development dla nietechnicznych"
kurs online: przygotowanie CV na BA'a IT
Dołączając jako jedna z pierwszych 3 osób dostajesz jeszcze więcej indywidualnego wsparcia trenera
analizę CV - sprawdzę Twoje CV i pomogę w jego optymalizacji
1h konsultacji indywidualnych
POWÓD #1
Dane ze źródeł branżowych pozostawiają niewiele wątpliwości – średnie zarobki na stanowisku Business Analysta IT mieszczą się w imponującym zakresie od 6 000 do 24 000 zł netto miesięcznie.
To, co może zaskakiwać, to fakt, że nawet początkujący Junior Business Analyst, bez wcześniejszego doświadczenia, może liczyć na wynagrodzenie w przedziale od 6 000 do 8 000 zł miesięcznie.
W miarę zdobywania doświadczenia, widełki zarobkowe rosną do poziomu 14 200 – 20 000 zł miesięcznie, a po kilku latach pracy jako Senior Business Analyst możemy otrzymać propozycje z zarobkami wynoszącymi 24 000 zł i więcej!
Co jeszcze bardziej zachwyca, to fakt, że wynagrodzenia Business Analysta IT są porównywalne z wynagrodzeniami programistów, chociaż BA nie musi poświęcać lat na naukę programowania. Wystarczą mu umiejętności analityczne i zrozumienie procesów analizy biznesowej.


POWÓD #2
Bycie Analitykiem Biznesowym w branży IT otwiera drzwi do elastyczności i pracy zdalnej. W branży IT praca na odległość to standard.
Wyobraź sobie, że możesz jednocześnie pracować i zwiedzać świat, a Twoim miejscem pracy może być dowolne miejsce z dostępem do internetu. Sam jestem tego przykładem.
To także znaczące ułatwienie, jeśli mieszkasz w mniejszym mieście, daleko od biura lub w dużym centrum miejskim, gdzie unikniesz przeciętnie 10 godzin tygodniowo spędzonych w korkach.
POWÓD #3
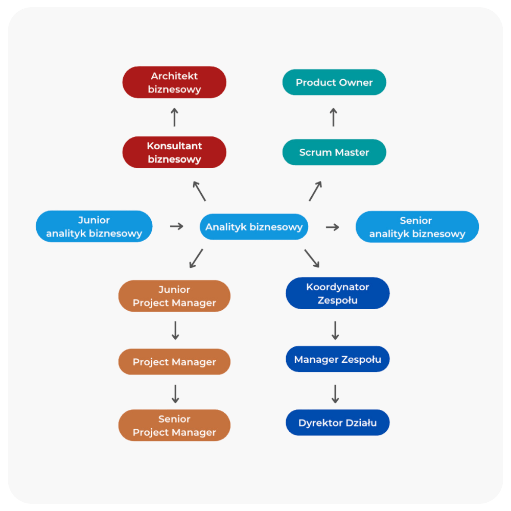
Posiadanie umiejętności Analityka Biznesowego otwiera przed Tobą szerokie możliwości rozwoju zawodowego. Możesz się rozwijać wertykalnie – od stanowiska Juniora, przez Mida, aż do Senior Business Analysta, gdzie skupiasz się na analizie pojedynczego projektu.
Wielu analityków decyduje się na specjalizację w konkretnych sektorach rynku, takich jak finanse, zdrowie czy e-commerce, co pozwala im na głębsze zrozumienie specyfiki danej branży. Ponadto, zdobywanie certyfikatów i uczestnictwo w szkoleniach branżowych staje się niemalże koniecznością w obliczu rosnącej konkurencji.
Warto również zwrócić uwagę na rozwijające się narzędzia i technologie, takie jak sztuczna inteligencja czy machine learning, które stają się coraz bardziej popularne w analizie biznesowej.
Rozpocznij swoją karierę już dzisiaj, a potem wybierz własną ścieżkę!


POWÓD #4
W przeciwieństwie do wielu tradycyjnych zawodów, analityk biznesowy IT nie jest ograniczony stałym czasem pracy
Elastyczny czas pracy otwiera wiele drzwi. Po pierwsze, pozwala uniknąć stresujących codziennych korków czy tłoku w komunikacji publicznej. Po drugie, daje możliwość dostosowania pracy do własnych preferencji czasowych.
Jeśli lubisz pracować o innych godzinach niż klasyczne „9-17”, zawód analityka biznesowego IT stanowi idealną okazję do spełnienia tych oczekiwań.
Nie można też zapominać o konkurencyjnych zarobkach, jakie oferuje ta profesja. Dzięki niestandardowym godzinom pracy, analityk biznesowy IT może cieszyć się atrakcyjnym wynagrodzeniem i jednocześnie korzystać z wyjątkowej swobody w organizacji dnia.
POWÓD #5
Porównajmy to do zawodów takich jak lekarz, prawnik, architekt czy pilot komercyjny. Choć oferują one wysokie zarobki, to potrzebujesz wielu lat na studia, specjalistyczne kursy i egzaminy, które są często bardzo trudne.
Teraz spojrzyjmy na Business Analyst IT. Zarobki są zbliżone, a nawet wyższe na początek. Ale zamiast 5-10 lat nauki, wystarczy zaledwie kilka miesięcy. To jest naprawdę łatwy start, prawda?
Nawet nie musisz być programistą ani mieć skończonych studiów wyższych. Musisz za to nauczyć się, jak przeprowadzać analizy biznesowe, co możesz osiągnąć w zaledwie 2 miesiące, poświęcając kilka godzin tygodniowo.
Czy to wydaje się trudne?


POWÓD #6
Branża IT to jedna z najlepiej rozwijających się na świecie. Wszystko zmierza w kierunku automatyzacji i wykorzystywania systemów IT w coraz większym stopniu.
Liczba projektów IT stale rośnie, co zwiększa zapotrzebowanie na specjalistów takich jak Business Analyst oraz programistów.
Co więcej, to właśnie Business Analyst ma kluczowe znaczenie w łączeniu potrzeb biznesu z technologią, co zapewnia sprawną realizację projektów i tworzenie innowacyjnych rozwiązań.
POWÓD #7
Mimo że pracujesz w branży IT, będziesz miał okazję pracować nad projektami w różnych sektorach i dla różnych klientów. Każdy projekt może być fascynującą przygodą i stanowić okazję do nauki.
Praca Analityka Biznesowego nigdy się nie nudzi, ponieważ zawsze czekają na Ciebie nowe, ciekawe wyzwania.
Odstąp od nudy i przekonaj się, że ta praca jest pełna inspiracji i możliwości rozwoju.


Kompleksowa wiedza na temat procesu analizy biznesowej w kontekście projektów informatycznych, pozwalające na skuteczne kierowanie działaniami od identyfikacji potrzeb biznesowych aż po realizację projektu.
WARTOŚĆ: 1297 PLN
MODUŁ 1: Wprowadzenie do analizy biznesowej IT
MODUŁ 2: Etapy rozwoju produktów IT
MODUŁ 3: Analiza danych wejściowych
MODUŁ 4: Warsztaty Product Discovery
MODUŁ 5: Mapowanie procesów biznesowych
MODUŁ 6: Opisywanie wymagań
MODUŁ 7: Architektura systemów IT
MODUŁ 8: Podsumowanie fazy Discovery
MODUŁ 9: Proces developmentu wymagań
Wtedy możesz skorzystać ze wsparcia trenera na konsultacjach grupowych, konsultacjach 1:1 lub zadać pytanie na zamkniętej grupie na Facebook’u. Wsparcie gwarantowane!
Dostęp do wszystkich lekcji i materiałów jest dożywotni. Możesz do nich wracać, kiedy tylko chcesz.
Lekcje zawierają nagranie wideo, w którym omawiam poszczególne aspekty zarządzania projektem.
Tak, nie ma sensu wymyślać koła na nowo. Wiedza opiera się głównie na światowych i sprawdzonych metodach pracy analityka biznesowego IT.
W tym kursie znajdziesz całą wiedzę o analizie biznesowej IT. Nie potrzebujesz już dodatkowych kursów w tym zakresie.
Nauczysz się przeprowadzać analizę biznesową w projektach IT, poznasz narzędzia Jira i Confluence oraz zrozumiesz jak efektywnie zarządzać wymaganiami klientów. Naprawdę nie znajdziesz takiego pakietu nigdzie indziej!
Ten kurs to w głównej mierze wiedza oparta na praktyce. Teorię ograniczyłem do niezbędnego minimum, aby nie przynudzać, ale jednak dać to, co konieczne, aby poznać świat Analityka Biznesowego IT i zrozumieć go.

Certyfikat w dwóch językach
Certyfikat otrzymasz od razu po ukończeniu kursu “Analiza biznesowa IT”. Otrzymasz go w formie elektronicznej więc nie musisz czekać, aż ktoś Ci go wyśle i zanim poczta go dostarczy.
Zdecydowanie tak! Szczególnie, jeśli nie masz jeszcze doświadczenia zawodowego na tym stanowisku – pokaże, że masz wiedzę i stawiasz już pierwsze kroki w tym kierunku.
Jeśli masz już doświadczenie jako analityk to utwierdzi Twojego przyszłego pracodawcę, że dalej chcesz się rozwijać!
Certyfikat jest ważny bezterminowo i nie musisz go w żaden sposób odnawiać.
Otrzymujesz bonusy o łącznej wartości
11 556 zł

To zestaw szablonów, które na co dzień wykorzystuje Analityk Biznesowy IT.
Otrzymasz je w formie Dokumentów Google, dzięki czemu wystarczy zrobić kopię i gotowe! Ułatwia to także pracę zespołową, bo możesz łatwo i szybko udostępnić dany szablon współpracownikom.
Nie potrzebujesz też do nich pakietu MS Office (ale jeśli chcesz to możesz je pobrać w takim formacie – zależy to od Ciebie i Twoich preferencji).
WARTOŚĆ: 597 PLN
SZABLON #1: Szablon analizy interesariuszy

SZABLON #2: Szablon User Story

SZABLON #3: Szablon warsztatu Product Discovery

SZABLON #4: Szablon WBS (zakresu projektu)

SZABLON #5: Szablon rejestru zmian

SZABLON #6: Szablon arkusza MoSCoW

Wszystkie szablony są w formie Dokumenty lub Arkusza Google. Możesz z nich korzystać online (wystarczy zrobić kopię jednym kliknięciem) lub pobrać je na swój komputer.
Nie, wystarczy darmowy Dysk Google, który działa w przeglądarce. A jeśli jesteś przyzwyczajony do pakietu MS Office to możesz pobrać szablony do formatu Worda i Excela.
Tak, możesz je wykorzystywać u siebie w pracy lub firmie. Możesz je dowolnie przerabiać pod siebie.
Nie możesz jednak ich odsprzedawać dalej.

Confluence to miejsce, w którym będziesz tworzyć całą dokumentację projektową.
Obok Jira jest to także najbardziej popularne narzędzie w branży IT, którego znajomość pomoże w rekrutacji na analityka biznesowego IT.
Zobaczysz jak zintegrować go z Jirą i tworzyć skuteczną dokumentację dla zespołu projektowego.
WARTOŚĆ: 297 PLN

Dodatkowy certyfikat w dwóch językach
Znajomość Confluence ułatwi Ci zdobycie pracy jako Analityk Biznesowy IT, bo oprócz Jiry, jest to jedno z najczęściej wykorzystywanych narzędzi w branży IT.
Confluence jest doskonałym narzędziem dla analityka biznesowego IT do tworzenia, przechowywania i udostępniania dokumentacji projektowej oraz analiz biznesowych, co pozwala zachować spójność i dostępność informacji w zespole.
Tak, każde szkolenie ma odrębny certyfikat, który pokazuje, że rozwijasz się w różnych obszarach jako Analityk Biznesowy IT.

Miro stanowi doskonałe narzędzie dla analityka biznesowego IT do tworzenia schematów, map myśli i diagramów, co ułatwia wizualizację procesów, wymagań i koncepcji projektów, co z kolei przyspiesza zrozumienie i komunikację z zespołem oraz klientami.
WARTOŚĆ: 297 PLN

Dodatkowy certyfikat w dwóch językach
Znajomość Miro ułatwi Ci zdobycie pracy jako Analityk Biznesowy IT, bo oprócz Jiry i Confluence, jest to jedno z najczęściej wykorzystywanych narzędzi w branży IT.
Dzięki Miro możesz prowadzić interaktywne warsztaty, wspólnie z klientami i zespołem, co pozwala na tworzenie bardziej zaawansowanych koncepcji projektów, a także zbieranie cennych informacji od interesariuszy, co przekłada się na lepsze decyzje i efektywne zarządzanie projektem
Tak, każde szkolenie ma odrębny certyfikat, który pokazuje, że rozwijasz się w różnych obszarach jako Analityk Biznesowy IT.

Jira to absolutny must-have w branży IT. Bez znajomości podstaw tego narzędzia nie ma szans, że przejdziesz pozytywnie rekrutację.
W tym kursie omawiam zarówno to, w jaki sposób korzystać z Jiry jako członek zespołu, ale także jak ją wykorzystać jako analityk biznesowy IT.
Pokażę Ci na moim ekranie jak tworzyć projekty, układać przepływ pracy i wykorzystać Jirę do analizy biznesowej.
WARTOŚĆ: 297 PLN

Dodatkowy certyfikat w dwóch językach
Jira jest jednym z najczęściej wykorzystywanych programów do zarządzania projektami, w szczególności w branży IT.
Jej znajomość jest wymagana w blisko 70% ofert pracy jako Analityk Biznesowy IT.
Jira ułatwia analitykowi biznesowemu IT śledzenie i zarządzanie wymaganiami projektowymi, umożliwiając precyzyjną kontrolę nad postępami i priorytetami.
Tak, każde szkolenie ma odrębny certyfikat, który pokazuje, że rozwijasz się w różnych obszarach jako Analityk Biznesowy IT.

Czym byłby dobry kurs bez utrwalenia wiedzy w praktyce?
W ramach ćwiczeń określisz interesariuszy projektu, zidentyfikujesz wymagania, określisz zakres MVP, utworzysz diagram BPMN procesu zakupu, opracujesz User Stories, porównasz zebrane User Stories z utworzonymi prototypami interfejsu, przygotujesz prostą architekturę systemów i dokonasz priorytetyzacji zebranych wymagań.
Gwarantuję, że po ukończeniu wszystkich zadań cała wiedza ułoży Ci się w spójną całość 😉
Przy okazji uczysz się w praktyce pracy na Dysku Google, co ułatwi Ci start w branży IT, gdzie często korzysta się z tego rozwiązania.
WARTOŚĆ: 497 PLN
Otrzymujesz ode mnie szczegółowy opis projektu z perspektywy klienta i zestaw zadań, które wykonujesz po przejściu przez kurs “Analiza Biznesowa IT” i kursy dodatkowe.
Zadania są ułożone tak, aby jak najbardziej odwzorować realny projekt IT, ale z uwzględnieniem tego, że uczestnikami kursu są początkujący. Także bez obaw – zadania będą wymagające, ale nie trudne 😉
To zależy tylko od Ciebie. Ty wybierasz swoje tempo prac. Jeśli korzystasz z pakietu z dodatkowym wsparciem to warto go zrobić jak najszybciej, aby trener mógł dać Ci do niego feedback.
Nie, certyfikat zaświadcza o ukończeniu szkolenia, a zadania są czymś dodatkowym i nieobowiązkowym. Certyfikat otrzymasz po obejrzeniu wszystkich materiałów.

Od momentu dołączenia do pakietu otrzymasz dostęp do zamkniętej grupy dla kursantów na Facebook’u.
Możesz na niej zadawać pytania, wymieniać się doświadczeniami i poznawać ludzi, którzy tak samo jak Ty – chcą nauczyć się zarządzania projektami.
Staniesz się częścią społeczności nastawionej na rozwój w kierunku BA!
Znajdziesz tam osoby podobne do Ciebie – które chcą nauczyć się zarządzania projektami lub poprawić swoje techniki. Możemy wymieniać się doświadczeniem, omawiać wspólnie problemy i wyzwania.
Jest to także miejsce, w którym otrzymasz wsparcie niemal 24/7. Jeśli nie od trenera to od innych uczestników kursu.
Dostęp do grupy jest dożywotni.
Grupa jest zamknięta i mogą w niej być wyłącznie członkowie pakietu PRO, czyli osoby najpoważniej zainteresowane nauką zarządzania projektami.
Można powiedzieć, że znajdujesz się w loży VIP.

Raz w tygodniu odbywają się wideokonsultacje z trenerem. Łączymy się przez Google Meet i dyskutujemy o postępach, odpowiadamy na pytania, pokonujemy przeszkody.
Zapisy są przez udostępniony kalendarz na konkretną godzinę.
W konsultacjach możesz brać udział aż przez 3 miesiące od przystąpienia do pakietu.
WARTOŚĆ: 3 690 PLN
Konsultacje odbywają się przez Google Meet. Rejestrujesz się na nie na konkretną godzinę i otrzymujesz link na maila.
Możesz z nich skorzystać przez miesiąc od przystąpienia do kursu. Po tym czasie zostaje Ci wsparcie na grupie na Facebook’u lub możesz przedłużyć dostęp do konsultacji (napisz na support@profengo.com).
Zazwyczaj około 1-2h, ale zależy to od ilości uczestników i pytań. Zależy mi, aby każdy mógł swobodnie przedyskutować swoje tematy więc prowadzę je tyle czasu, ile potrzeba.
Konsultacje odbywają się raz w tygodniu, zazwyczaj w godzinach wieczornych, aby każdy mógł do nich dołączyć po pracy.
Czasami jednak robię extra konsultacje w innych porach, aby każdy mógł z nich skorzystać. Minimum jest jednak raz w tygodniu.
Tak, aby każdy znał dokładnie godzinę, na którą może dołączyć ustalamy wcześniejszą rezerwację miejsc. Jest ona aktywna do 24h przed konsultacjami.

Idealne rozwiązanie dla osób, które nie miały nigdy nic wspólnego z branżą IT.
Nauczę Cię wszystkich podstawowych pojęć, dzięki którym szybciej wdrożyć się w nową branżę oraz łatwiej będzie Ci komunikować się z programistami.
A to wszystko w ciągu kilku godzin, bo zdaję sobie sprawę, że mało kto ma czas na 30-godzinne kursy czy kilkuletnie studia z obszarów IT.
WARTOŚĆ: 697 PLN
Nie przeraź się spisem treści – wszystko będzie w prostych słowach 😉

Dodatkowy certyfikat w dwóch językach
Nie, od podstaw tłumaczymy najważniejsze pojęcia ze świata IT.
Kurs „Software Development dla nietechnicznych” pomaga analitykom biznesowym zrozumieć procesy i narzędzia w branży IT, umożliwiając im efektywną współpracę z zespołem programistycznym i skuteczne zarządzanie projektami technicznymi.
Tak, każde szkolenie ma odrębny certyfikat, który pokazuje, że rozwijasz się w różnych obszarach jako Analityk Biznesowy IT.

Podwajam liczbę miesięcy, przez którą możesz skorzystać z konsultacji grupowych!
Ciesz się wsparciem trenera aż przez pełne 6 miesięcy! To naprawdę wystarczy na rozwianie wszelkich wątpliwości, które mogą się pojawić przy kolejnych analizach.
WARTOŚĆ: 3 690 PLN
Konsultacje odbywają się przez Google Meet. Rejestrujesz się na nie na konkretną godzinę i otrzymujesz link na maila.
Dzięki temu bonusowi masz całe pół roku wsparcia trenera.
Zazwyczaj około 1-2h, ale zależy to od ilości uczestników i pytań. Zależy mi, aby każdy mógł swobodnie przedyskutować swoje tematy więc prowadzę je tyle czasu, ile potrzeba.
Konsultacje odbywają się raz w tygodniu, zazwyczaj w godzinach wieczornych, aby każdy mógł do nich dołączyć po pracy.
Czasami jednak robię extra konsultacje w innych porach, aby każdy mógł z nich skorzystać. Minimum jest jednak raz w tygodniu.
Tak, aby każdy znał dokładnie godzinę, na którą może dołączyć ustalamy wcześniejszą rezerwację miejsc. Jest ona aktywna do 24h przed konsultacjami.

Zbiór porad i wskazówek dotyczących przygotowania CV do rekrutacji na stanowisko Analityka Biznesowego IT. Dowiesz się jak zrobić skuteczne CV, które przyciągnie uwagę rekrutera i pomoże zdobyć wymarzoną pracę.
Kurs z przygotowania CV pod IT może pomóc w zwiększeniu efektywności w poszukiwaniu pracy, ponieważ pozwala na szybsze i skuteczne przygotowanie dokumentów aplikacyjnych.
WARTOŚĆ: 197 PLN
Absolutnie nie. Pokażę Ci jak zrobić je od zera w darmowych Dokumentach Google.
Tak, właśnie dla takich osób przygotowałem to szkolenie.

Obejmuje ono pomoc w przygotowaniu CV, które będzie odpowiednie na stanowisku Analityka Biznesowego IT.
Udostępniasz swoje CV przez Dysk Google, a następnie nasz trener sprawdzi je pod kątem tej branży i udzieli Ci wskazówek co można poprawić.
Później na bieżąco analizujemy feedback, który zbierzesz po wysłaniu aplikacji do firm i na rozmowach rekrutacyjnych. Na tej podstawie dokonujemy kolejnych poprawek.
WARTOŚĆ: 369 PLN
Spokojnie, nie musisz mieć doświadczenia – popracujemy wspólnie, aby wyciągnąć z Twojego obecnego życia zawodowego to co może przykuć wzrok rekrutera.
Pierwsza rozmowa zawsze dotyczy Twojego obecnego doświadczenia. Dzięki temu wspólnie znajdziemy obowiązki, które można odpowiednio podciągnąć pod zarządzanie projektami.
Masz na to 6 miesięcy od dołączenia do kursu.
Pierwszy przegląd CV rekomenduję zrobić po ukończeniu szkoleń, aby dodać do niego certyfikaty i podkreślić nową wiedzę.
Kolejne analizy CV (o ile będą konieczne) zrobimy po pierwszych aplikacjach i rozmowach o pracę, aby zebrać odpowiednie informacje o Twojej kandydaturze.
Nie, pracujemy do skutku przez 6 miesięcy.

Konsultacje 1:1 różnią się od grupowych, bo to Ty wybierasz kiedy chcesz z nich skorzystać i ile czasu trenera potrzebujesz.
Możesz także wejść w tematy związane z Twoimi realnymi projektami, bo rozmowa zostaje między nami i nie jest nagrywana.
Ty wybierasz w jakiej formie odbędą się takie spotkania: wideorozmowa, chat, messenger, telefon, itp.
WARTOŚĆ: 369 PLN
W konsultacjach 1:1 masz trenera na wyłączność. Ty decydujesz o czym chcesz rozmawiać i co podczas nich robić. Możemy wspólnie rozpisać projekt, możesz udostępnić mi swój ekran i omówimy Twój projekt albo ustawimy narzędzie typu Jira.
Nie, możesz podzielić je na spotkania po 15, 30 lub 45 minut.
Masz na to 6 miesięcy od dołączenia do kursu więc polecam najpierw obejrzeć kurs, wykonać zadania, a dopiero później przedyskutować wszystko z trenerem.
Ty wybierasz metodę kontaktu – wideokonferencja, czat, messenger, telefon, itd.
Dzień i godzinę ustalasz z trenerem mailowo (napisz na marcin@profengo.com). Staramy się zawsze dopasować do Ciebie. Należy jednak zarezerwować czas minimum z 24-godzinnym wyprzedzeniem.
W granicach rozsądku nic się nie stanie 😉 Jak przekroczysz o 5 minut, ale rozwiążesz kwestię, z którą przyszedłeś to super.
Jeśli jednak będziesz potrzebował większej liczby godzin to napisz na marcin@profengo.com w sprawie zakupu dodatkowego pakietu. Dodatkowa godzina konsultacji z trenerem 1:1 to koszt 300 zł netto.
W ramach promocji dla uczestników webinaru, otrzymasz kurs online “Analiza biznesowa IT” z certyfikatem:
oraz wszystkie poniższe bonusy w cenie BA IT PRO:
Łączna wartość bonusów:
11 556 zł

Masz 30 dni na sprawdzenie wszystkich materiałów i narzędzi.
Jeśli uznasz, że ta wiedza nie pomaga Ci w zostaniu analitykiem biznesowym IT to zwrócę Ci całą wpłaconą kwotę.
To możliwe! Rozłóż płatność na 10 wygodnych rat 0%!
Dla pakietu BA IT PRO rata wynosi zaledwie 249,70 zł miesięcznie.
Biorę ich koszt na siebie – Ty nie zapłacisz ani złotówki odsetek ani prowizji. RRSO: 0%.

Wystarczy, że przy zakupie wybierzesz rodzaj płatności: Raty 0% PayU:

Możesz także wybrać spłatę w większej liczbie rat, ale wtedy nie obowiązuje promocja Raty 0%.
Zestaw kursów online, szablonów i wsparcia trenera, który pomoże Ci zostać Analitykiem Biznesowym IT w krótkim czasie.



Po tym czasie ceny wrócą do regularnych i przepadną bonusy webinarowe.
Przez 3 dni od webinaru możesz skorzystać z promocyjnych cen
2497 zł zamiast 4497 zł za pakiet PRO (45% taniej)
1997 zł zamiast 2997 zł za pakiet PLUS (33% taniej)
1297 zł zamiast 1997 zł za pakiet LITE (35% taniej)
W dniu webinaru otrzymasz dodatkowe 3 bonusy
dodatkowe 3 miesiące konsultacji z trenerem (razem 6 miesięcy)
kurs online: "Software Development dla nietechnicznych"
kurs online: przygotowanie CV na BA'a IT
Dołączając jako jedna z pierwszych 3 osób dostajesz jeszcze więcej indywidualnego wsparcia trenera
analizę CV - sprawdzę Twoje CV i pomogę w jego optymalizacji
1h konsultacji indywidualnych
BA IT łączy zalety kursów online oraz kursów na żywo.
Ty wybierasz czas i tempo nauki. Dostęp do wiedzy masz 24/7. Możesz przerobić materiały w miesiąc, tydzień albo i nawet w 1 weekend. Nie jesteś uzależniony od harmonogramu szkolenia rozpisanego np. na 10 tygodni. To szczególnie ważne jak masz ofertę pracy na oku i nie możesz czekać kilku miesięcy, aby pochwalić się wiedzę i certyfikatem.
Pakiet wsparcia trenera w pakiecie BA IT PRO jest szerszy niż we wszystkich dostępnych kursach na żywo. Sam zakres obejmuje 6 kursów online, za które normalnie zapłaciłbyś kilka tysięcy złotych.
Masz także konsultacje LIVE co tydzień, konsultacje indywidualne, a także dostęp do grupy na Facebook’u, gdzie możesz zadawać pytania cały czas. W szkoleniach na żywo masz kontakt z trenerem tylko podczas zajęć.
Wybierz BA IT i skorzystaj ze wszystkich zalet kursów online i na żywo.
Od razu po opłaceniu dostępu otrzymasz dostęp do platformy szkoleniowej, a w niej znajdziesz wszystkie kursy i materiały.
Loginem jest Twój adres mailowy podany w zamówieniu a hasło ustawiasz na stronie: Reset hasła
Tak, możesz otrzymać fakturę VAT 23%. Wystarczy, że przy zamówieniu podasz NIP firmy. Pozostałe dane dotyczą uczestnika kursu – dane do faktury pobiorę z GUS po NIPie 😉
Tak, a na dodatek nawet na raty 0%! Nie poniesiesz żadnych dodatkowych kosztów rozkładając zakup na 5 lub 10 rat.
Przy zamówieniu wybierz opcję płatności: Raty 0% (PayU) lub TubaPay.
Kursy online, szablony oraz grupa na Facebook’u są dostępne dożywotnio.
Wsparcie trenera (konsultacje indywidualne, ocena projektu szkoleniowego, analiza CV, itd.) należy wykorzystać w ciągu 6 miesięcy od dołączenia do kursu.
Konsultacje LIVE są dostępne 3 lub 6 miesięcy od dołączenia do kursu (w zależności od wybranego pakietu).
Chroni Cię rozszerzona 30-dniowa gwarancja rezultatów. Wystarczy, że napiszesz do mnie, a zwrócę Ci środki, bo zależy mi, abyś był zadowolony i miał efekty po które tutaj przyszedłeś.
Jestem przekonany o tym, że ten kurs jest naprawdę obszerny i przede wszystkim praktyczny. Dzięki niemu zdobędziesz cenną wiedzę i to w bardzo szybkim czasie. A jeśli dodatkowo dobierzesz wsparcie trenera to nie ma opcji, abyś nie wyszedł z niego jako PRO IT BUSINESS ANALYST!
Zdecydowanie tak. Pokażesz, że się rozwijasz w obszarze zarządzania projektami oraz że masz odpowiednią wiedzę.
Potraktuj to jako inwestycję w siebie. Biorąc pod uwagę średnie zarobki w branży – kurs zwróci Ci się po 2 miesiącach pracy jako BA IT.
Od razu po dołączeniu do kursu możesz dołączyć do najbliższych konsultacji.
Z konsultacji indywidualnych polecam skorzystać po obejrzeniu kursu i wykonaniu wszystkich ćwiczeń, bo wtedy najlepiej wykorzystasz czas z trenerem. Masz na to 6 miesięcy także nie musisz się spieszyć.

Masz 30 dni na sprawdzenie wszystkich materiałów i narzędzi.
Jeśli uznasz, że ta wiedza nie pomaga Ci w zostaniu analitykiem biznesowym IT to zwrócę Ci całą wpłaconą kwotę.